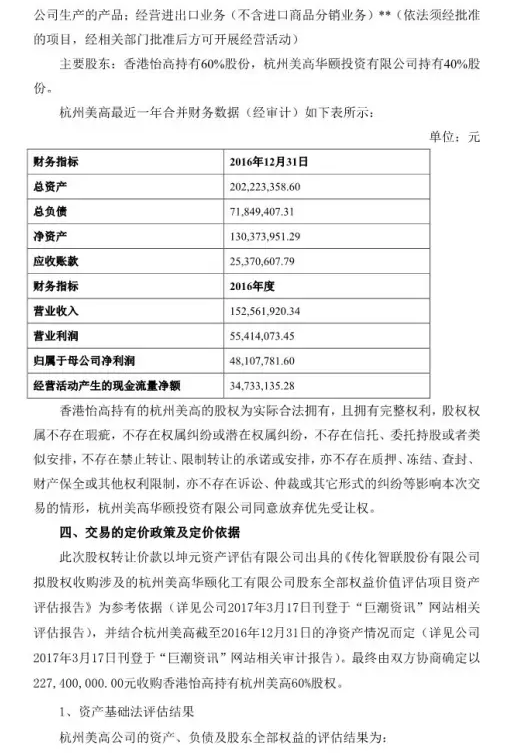
3月17日,传化与美高在杭州萧山签署股权转让协议,收购杭州美高60%的股权,收购价格2.274亿元。
这是2017年染化料界的第一次收购,却是以关联交易开始的:美高控制人高雏燕是传化董事长徐冠巨配偶的弟弟!
2016年,传化收购了拓纳化学,2017年中国福布斯富豪排行榜,传化集团徐传化家族以442.2亿排名第19位!
传化发布公告的部分内容:


盘点历年来的染化料界并购
传化集团有限公司
收购锦鸡染料 拓纳化学 设立上海传化誉辉新材料科技有限公司
主营业务
日用化工产品及精细化工产品(除化学危险品及易制毒化学品),农副产品,以及其他无需报经审批的一切合法项目;销售有色金属;出口本企业自产的化工产品,化工原料,化纤原料;进口本企业生产、科研所需的原辅材料。
核心事件
1、2008年8月,传化股份以8879.66万元收购传化集团持有的泰兴市锦鸡染料有限公司(下称“锦鸡染料”)45%的股权,以及以5116.47万元收购传化集团持有的泰兴锦云染料有限公司 (下称“锦云染料”)20.45%股权。此次收购,传化合计出资1.4亿元。
2、2015年7月1日,传化在中国(上海)自由贸易试验区投资500万元设立上海传化誉辉新材料科技有限公司,上海誉辉是国内研究涂料印花粘合剂以及泡沫整理的知名公司。
3、2016年,传化股份子公司传化荷兰有限公司以不超过11000万欧元,收购荷兰TPC Holding B.V公司(简称“拓纳化学”)100%股权。
浙江龙盛集团股份有限公司
收购美国Lenmar化学公司 收购Emerald公司及其五个特殊化学品的业务资产
主营业务
产品涉及纺织用化学品、建材化学品、精细化工中间体、无机化学品等多个领域。
核心事件
2008年,龙盛与印度Kiri染料化工有限公司共同出资在印度建设染料生产基地;2010年,龙盛通过认购定向可转换债券的方式,收购了世界染料巨头德司达。
2013年,龙盛控股子公司德司达(DyStar)成功购入美国Lenmar化学公司,期限为30年。美国Lenmar公司成立于1981年,在特殊化学品领域尤其是纺织品和地毯、纤维加工、强化地板、水处理等领域都有卓越成效,且拥有一支由化学家和技术人员组成的强大的技术团队。Lenmar的客户基础主要分布在美国东南部。
2016年,龙盛控股的美国子公司收购了一家美国PE基金旗下Emerald公司及其五个特殊化学品的业务资产,Emerald公司是美国特殊化学品的主要制造商和营销商。此次收购耗资1.3亿美元。
浙江闰土股份有限公司
收购江苏明盛化工 增资约克夏控股
主营业务
分散、活性、阳离子、还原、硫化、酸性等系列染料及化工中间体、纺织印染助剂、保险粉、硫酸。
核心事件
2011年收购江苏明盛化工,2011年7月7日,闰土股份 与明盛控股集团有限公司和杭州金坤创业投资有限公司签署了《股权转让协议》,约定公司以人民币14,875万元的价格受让两位法人股东持有江苏明盛化工有限公司70%的股权。
同年,2011年6月,闰土股份750万美元增资约克夏控股,获得约克夏控股的60%股权。约克夏集团创建于1900年英国列斯,是世界知名的四大纺织染料及化学品供应商之一,也是欧洲所有染化料制造商中唯一坚守品牌始终如一的环球机构。
广东德美精细化工股份有限公司
收购美龙公司 广东英农集团有限公司 亭江新材
主营业务
开发、生产、销售:纺织、印染、造纸助剂、印刷助剂、涂料,聚氨酯涂层剂。经营本企业自产产品及技术的出口业务;经营本企业生产所需的原辅材料、仪器仪表、机械设备、零配件及技术的进口业务,批发和零售贸易,投资实业。
核心事件
2014年6月10日,德美发公告拟以634万元的价格收购子公司美龙公司剩余25%股权。收购完成后,美龙公司将为公司的全资子公司。
2015年4月27日,广东德美精细化工股份有限公司通过增资的方式成功受让广东英农集团有限公司50.00%股权,作价1.00亿元人民币。
2015年12月18日,德美发公告拟以15080万元的价格收购自然人黄冠雄等7人合计持有四川亭江新材料股份有限公司(简称“亭江新材”) 的83.78%股份。股权收购完成后,公司持有亭江新材其 83.78%的股份。亭江新材成立于2010年12月,注册资本6000万元,主要生产经营皮革化学品、植物单宁、制革清洁化材料。
山东济宁如意毛纺织股份有限公司
收购庄吉服饰股权
主营业务
纺织品、服装、纺织机械及配件、纺织原料及辅料等相关产品的生产、销售。
核心事件
2015年3月,山东如意募资不超过20.01亿元,收购泰安如意科技时尚产业有限公司100%股权和温州庄吉服饰有限公司51%的股权,投资建设如意纺高档精纺面料项目、科研中心项目、如意纺200万套高档西装项目。12月,山东如意将全资子公司张家港贸易100%股权以430.03万元的评估价转让给张家港保税区晟晖广和毛棉有限公司。
(本网尊重各兄弟网站及独立撰稿人之版权,如发现本网刊登您的稿件而未署名,请联系我们.同时本网也欢迎对市场具有敏锐判断和独立见解的行业人士前来投稿,投稿邮箱info@168tex.com
电话:0512-63082910)